近日,公司史向阳教授课题组制备了一种具有光触发团聚的超小铁诊断平台,该平台具有光响应精准可调的r1和r2弛豫率以及可转换的T1/T2 MR成像性能,可用于增强滞留和靶向关节炎的双模态MR成像。相关成果以《光触发超小氧化铁纳米团簇用于关节炎的增强和动态MR成像》(Light-Addressable Nanoclusters of Ultrasmall Iron Oxide Nanoparticles for Enhanced and Dynamic Magnetic Resonance Imaging of Arthritis, DOI: 10.1002/advs.201901800)为题发表在国际著名期刊《Advanced Science》上。公司系论文第一完成单位,学院硕士李鑫(现为亚琛工业大学博士生)、陆诗怡为共同第一作者,史向阳教授、沈明武研究员和同济大学附属第十人民医院彭琛副研究员为并列通讯作者。
炎症性关节炎是最常见的影响人类健康的疾病之一,因为其发病率高,50岁以上患者的致残率达50%。目前,高分辨率的无创MR成像被认为是早期诊断关节炎的有效技术。为了进一步提高诊断的灵敏度和准确度,一般会将多种成像元素复合到一个功能化造影剂中以实现双/多模态成像诊断。对于双模态T1/T2 MR成像,通常将T1造影剂(钆或锰基纳米颗粒)和T2造影剂(超顺磁氧化铁纳米颗粒)整合成一个单纳米系统。然而,这类通过将两种功能元素简单组合的策略得到的结果往往是无法令人满意的,这是由于这类纳米系统存在胶体不稳定性、元素成分依赖的r1/r2比和进一步表面功能化等问题。此外,开发基于同一元素纳米平台用于可调的转换或共存T1/T2 MR成像也是十分困难的。

(Fe3O4-PEG-(DA)-FA NPs的合成及用于关节炎增强滞留和靶向双模态T1/T2 MR成像)
针对上述技术难点,在本项研究工作中,研究团队构建了具有光触发组装的超小铁团簇用于关节炎的增强靶向和动态T1/T2 MR成像。主要设计思路如下:利用水热合成法制备具有较高r1弛豫率的超小氧化铁纳米颗粒,之后修饰上聚乙二醇化的光响应分子(PEG-DA)和聚乙二醇化的靶向分子(PEG-FA),得到的纳米平台能在405nm 激光照射下交联团聚,并获得具有精准可调r1和r2弛豫率的超小铁团簇;经静脉注射超小铁纳米颗粒后,超小尺寸使其能更容易在关节炎周围血管中渗出进入炎症区,靶向分子使其能更容易在炎症区聚集,实现关节炎处的增强T1 MR成像;之后在激光照射下能引发超小铁纳米颗粒交联成团簇,从而阻止团簇再进入血液循环,实现其在关节炎处的分级靶向聚集,达到增强滞留的双模态T1/T2 MR成像。结合光触发组装和分级靶向策略可使得纳米平台有效的绕过大部分生物障碍和增强其在目标区域的滞留,该策略对绝大多数疾病具有普适性,不受特定生物环境因素限制,因为大多数疾病(如炎症、肿瘤等)都可利用光控制实现时空上操作的统一。

(激光照射不同时间后形成的超小铁团簇的r1/r2弛豫率及其相应的>T1/T2 MR成像)
超小铁纳米颗粒经静脉注射后,具有优异的FA介导靶向关节炎的T1 MR成像。经激光照射12 min后形成的团簇在关节炎处具有增强的双模态T1/T2 MR成像,并且经激光照射后形成的团簇能进一步增强其在关节炎处的滞留,从而提高关节炎诊断的精准度。本研究设计的光触发团聚的超小铁诊断平台可用于多种疾病的动态和增强的双模态T1/T2 MR成像,并具有高的诊断精准性。该研究将为利用光触发组装和分级靶向策略设计功能化平台来实现疾病精准诊疗提供新的思路。

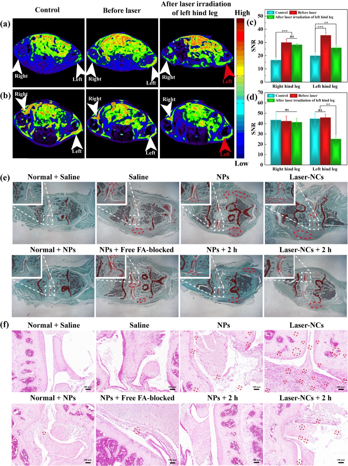
(激光照射后超小铁团簇在裸鼠关节炎处的靶向双模态T1/T2 MR成像和增强滞留)
近年来史向阳教授课题组还相继开发了多种超小铁基纳米平台用于增强的肿瘤诊疗应用,并发表一系列研究论文(Nanoscale,2015,7,14538;Adv.Sci.,2018,5,1801612; Nanoscale, 2019,11,4904; J.Mater.Chem.B,2019,7,368.)。
该工作得到了国家自然科学基金A3前瞻计划国际合作项目、中德中心项目,上海市科委项目和中央高校基本科研业务费专项资金等项目资助。
论文链接:https://doi.org/10.1002/advs.201901800
best365中国官方网站化学化工与生物工程学院